
抑郁症常被称作心灵的感冒,可它既不像感冒那样有明确病毒,也不像骨折那样一眼可见,其诊断主要依赖主观性较强的临床访谈和量表评估,缺乏客观、可靠的生物学标志物,是否存在一种更客观、更早期、更可量化的诊断方法?
近日,绘云生物创始人、欧洲科学院院士、香港大学贾伟教授,上海交通大学医学院附属第六人民医院转化医学中心陈天璐教授团队,联合上海市精神卫生中心、山西医科大学第一医院、苏州大学附属广济医院等多家单位,开展了一项多中心队列研究,通过对志愿者血清与粪便的“双组学”扫描,成功构建了一套基于血清代谢物的高精度抑郁症诊断模型(“情绪指纹”),研究成果现已发表于国际学术期刊Cell Reports Medicine。

(绘云生物为本次研究提供技术支持)
此项研究获得国家重点研发计划、国家自然科学基金、上海市“科技创新行动计划”等项目资助。
原文链接: https://www.cell.com/cell-reports-medicine/fulltext/S2666-3791(25)00647-0
菌群-代谢”密码破解抑郁状态
肠道-大脑轴是近年来神经精神疾病研究的热点。贾伟教授团队长期深耕此领域,曾在Nature Reviews Drug Discovery和Nature Reviews Gastroenterology & Hepatology等期刊提出肠道微生物和代谢是未来药物研发的新靶点1-2。如今,微生物通过代谢物影响大脑功能,已被广泛认可。
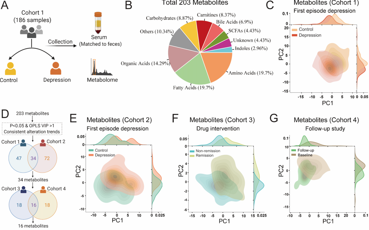
研究团队纳入了四个独立临床队列,涵盖562例血清样本和339例粪便样本,其中包括首诊抑郁症患者、药物治疗后缓解/未缓解患者以及健康对照。通过粪便宏基因组测序、血清靶向代谢组学分析,发现抑郁患者的肠道菌群显著失调,并伴随着血清代谢谱的全面扰动。

(图1.临床队列总体设计与分析)
与健康人群相比,抑郁症患者肠道内53种微生物物种的丰度发生显著改变。其中,如Faecalibacterium prausnitzii和Eubacterium rectale等有益菌丰度显著降低,而Blautia obeum和Eubacterium hallii等菌种丰度显著升高。

(图2. 抑郁患者肠道菌群显著紊乱)
研究团队发现了34种在抑郁症患者中一致性改变的代谢物。其中,16种代谢物在药物治疗有效后其水平恢复正常,提示它们与抑郁状态存在动态相关。尤为关键的是,调控情绪的血清素(5-HT)、多巴胺的终末产物高香草酸(HVA),在患者血液中同步降低。

(图3. 不同队列抑郁患者血清代谢物均显著扰动)
点此阅读:高香草酸(HVA)如何穿越血脑屏障、保护神经元突触从而发挥抗抑郁作用机制3(贾伟教授团队2024年在Cell Metabolism上发布的研究)。
连接菌群与抑郁的关键代谢物
研究发现,在抑郁症患者体内,肠道菌群与血清代谢物之间的关联网络变得稀疏、脆弱,尤其是涉及苯丙氨酸/酪氨酸/色氨酸生物合成等关键神经递质相关通路的功能连接显著减弱。

(图4. 肠菌-代谢物-功能通路的关联网络分析)
为了梳理清楚肠道菌群如何影响抑郁,团队引入了中介分析。结果发现,特定代谢物在菌群与抑郁症状之间扮演了重要的“信使”角色。如Bifidobacterium longum 和 Roseburia intestinalis 等有益菌的减少,会部分通过降低其协同代谢产物高香草酸(HVA) 水平,进而加剧抑郁(中介效应占23.9%)。该研究表明HVA等代谢物是肠菌影响大脑功能的关键介质。

(图5. 肠菌-代谢物-抑郁症的中介分析)
“情绪指纹”预测模型表现出色
基于上述发现的34种差异代谢物,研究团队利用Gradient Boosting Machine算法构建了抑郁症诊断模型。首诊队列的测试集,该模型的受试者工作特征曲线下面积(AUC)达0.82,表现出优异的区分能力。在独立的验证队列中,模型AUC仍保持在0.80,具有良好的稳定性。
该研究首次揭示,通过一次血液检测和代谢分析,即可实现对抑郁症的客观、无创辅助诊断,为临床实践提供了新的可能性和工具。

(图6. 血清34种代谢物的诊断模型评估)
总结与展望
本研究通过多中心队列,深度绘制了抑郁症的“肠道菌群-血液代谢物”互作图谱,不仅揭示了肠道菌群通过代谢物影响大脑的潜在新机制,更成功构建出一套具有高临床潜力的血液代谢物诊断模型。
未来,通过检测特定的代谢物,有望实现抑郁症的早期筛查、疗效评估和复发预警。同时,研究揭示的关键菌群和代谢物,也为开发针对“肠-脑轴”的益生菌、益生元和代谢干预疗法提供了明确的靶点。
本研究由绘云生物创始人、欧洲科学院院士、香港大学贾伟教授,上海交通大学医学院附属第六人民医院陈天璐教授,山西医科大学第一医院孙宁教授,上海市精神卫生中心张天宏教授,作为共同通讯作者完成。
上海交通大学医学院附属第六人民医院赵明亮博士、山西医科大学第一医院刘鹏鸿医生、苏州大学附属广济医院潘名志医生,为本文共同第一作者。
主要参考文献:
1. Jia W., Li H., Zhao L., and Nicholson J.K. (2008). Gut microbiota: a potential new territory for drug targeting. Nat Rev Drug Discov 7, 123–129. 10.1038/nrd2505.
2. Jia W., Xie G., Jia W.P. (2018). Bile acid-microbiota crosstalk in gastrointestinal inflammation and carcinogenesis. Nat Rev Gastroenterol Hepatol 15, 111-128. 10.1038/nrgastro.2017.119.
3. Zhao M., Ren Z., Zhao A., Tang Y., Kuang J., Li, M. Chen T., Wang S., Wang J., Zhang H., Wang J., Zhang T., Zeng J., Liu X., Xie G., Liu P., Sun N., Bao T., Nie T., Lin J., Liu P., Zheng Y., Zheng X., Liu T., Jia W. (2024). Gut bacteria-driven homovanillic acid alleviates depression by modulating synaptic integrity. Cell Metab 36, 1000-1012.e6. 10.1016/j.cmet.2024.03.010.
你可能会有兴趣的文章
绘云生物创新产品亮相中国肠道大会 打造一站式慢病管理方案
攻克慢病管理的难题,除了培养人们定时体检的意识,还要以先进科技产品构建慢病日常治疗干预,这是助力慢病早诊,便捷管理病情的主要技术动能。近年来,绘云生物积极利用代谢技术推动慢病管理事业,加速企业技术研发与产品的布局落地。 5月28日至30日,在南京玄武湖畔国际展览中心,绘云生物携慢病健康产品与技术成果亮相2021年中国肠道大会,向行业专家学者、与会者展现了企业在慢病管理领域的创新产品。 绘云生物创始人分享肠道检测新技术 中国肠道大会,国内乃至世界规模最大的以“肠道”为主题的学术和产业盛会,汇聚了国内外知名专家,深度探讨肠道微生态、粪菌移植、消化道肿瘤、感染与免疫、营养学、肠-脑轴、检测新技术等前沿科学问题。 本届肠道大会上,绘云生物创始人贾伟教授获颁 “肠道产业转化标杆科学家”,绘云生物子公司麦特绘谱获“最受关注代谢组学企业”称号。 贾伟教授于线上发表了《肠道微生物代谢组及检测新技术》的学术演讲,就肠道微生态领域具有转化价值的新发现、新技术和新设备与在场嘉宾进行分享、探讨。 贾伟教授演讲中提到肠道菌群与肥胖、糖尿病和消化道疾病等代谢性疾病都高度相关,是未来药物治疗的新靶点:“围绕肠道菌的代谢,我们在2017年开发出一种全自动、全定量的肠道菌代谢组的检测方法,可以一次性快速地把200-250种菌群与宿主共代谢产物定量地检测出来,是基于宏基因组研究菌群代谢功能和致病机制的一个重要的方法学上的补充。” 贾伟教授认为,标准化的检测方法结合人工智能分析,有助于实现代谢性疾病的精准预判,而这正是绘云生物及其子公司麦特绘谱推进的慢病管理产业化方向:通过检测试剂盒等创新产品提供慢病单病种检测服务,并以独家开发的人工智能软件对检测数据进行精准分析,从科研到临床全流程覆盖,赋能慢病防控和治疗。 麦特绘谱执行总经理林景超博士在肠道大会上也分享了绘云生物与麦特绘谱基于代谢组学的临床研究,以及由此转化的一系列的代谢组学检测试剂盒及配套软件。 四大产品齐亮相 覆盖慢病无创早筛及饮食干预 本次大会上,绘云生物作为中国代谢组学行业品牌引领者,除了展示独家研发的Q300试剂盒,可一次性检测超过300种代谢物,是目前临床最全面的一款代谢物检测试剂盒;还有肝病、糖尿病系列无创精准早筛试剂盒和智能辅助软件,以及慢病干预新产品——天泊宁茯苓普洱茶粉固体饮料。 慢病的预防,除了早筛、及时治疗,还需要保持健康的生活方式,绘云生物希望借助日常的饮食习惯来帮助慢病人群改善身体状态。 绘云生物旗下绘云医药的研发团队由来自美国夏威夷大学、上海交通大学药学院的教授和博士组成,经过多年研究和实验,首先发现了普洱茶中的茶褐素可降低肠道细菌中的BSH活性,促进肝脏胆固醇、甘油三酯分解代谢的降糖降脂机制,此研究成果刊发于Nature子刊。 另据现有研究,茯苓富含的茯苓多糖可增加肠道中丁酸盐含量,改善肠粘膜完整性,并通过激活PPAR-γ通路增加脂肪酸的β-氧化、降低硝酸盐(2A类致癌物)的产生;而粪菌移植实验证明,肠道菌群介导了茯苓多糖的促健康作用,从而改善糖脂代谢。 天泊宁茯苓普洱茶粉固体饮料首创利用现代工艺提纯茶褐素、茯苓多糖作为原料,成分天然安全,且按照科学配比,实现分子级别精确配伍。而经动物实验证明,茶褐素与茯苓多糖合用,在调控糖脂代谢方面可起到1+1>2的效果。 多位专家在展会现场了解并试喝了天泊宁茯苓普洱茶,对其预防、改善“三高”,从而干预脂肪肝、糖尿病等慢病发生发展的保健价值表示认可。 南京中医药大学教授单进军(上) 上海中医药大学研究员李后开(下左)、上海交大附属第六人民医院转化医学中心助理研究员郑晓皎 单进军教授品尝天泊宁茯苓普洱茶后评价口感特别好,希望长期饮用能帮助他喝走脂肪肝。李后开、郑晓皎等行业专家也对此产品十分感兴趣,认为这是一款能够安全、有效地防控“三高”的健康饮品。 慢病医疗体系初步布局 绘云生物以先进科技赋能健康 近年来,糖尿病、肝病、“三高”等慢病已然是影响健康的几大“元凶”。绘云生物通过一系列的自主研发的体外诊断试剂盒、智能辅助软件以及创建的中国专业度最高的代谢组学技术平台,汇聚从事代谢组学和转化医学的海内外高素质人才,逐步完成用于慢病诊断、预警和干预的创新技术解决方案,实现了慢病医疗体系的初步布局。 以诊断试剂盒为例,自绘云生物成立以来,已自主研发了数十款体外诊断试剂盒,包括科研检测试剂盒和针对具体疾病(肝病、糖尿病和结直肠癌)的临床检测试剂盒。针对具体疾病开发的检测试剂盒,打破进口垄断,打造行业“金标准”,将让更多的慢病群众从中受益。 除了提供诊断试剂盒,绘云生物还提供医学检验服务,以疾病为导向,推动医学检验、病理诊断服务与临床医学的有效连接和沟通。实验室拥有专业配置的临床质谱系统,结合自主开发的智能软件,从进样到出报告,可实现质谱分析全流程自动化。 在2030 健康中国的政策背景下,绘云生物将通过持续不断的创新研究,提供慢病管理一站式解决方案,推动国民慢病防治能力的提升。
绘云生物:迈出肝纤维化早诊临床升级关键性一步
近日,绘云生物顺利通过广东省药品监督管理局的医疗器械注册质量管理体系现场核查,获得专家组高度评价及充分肯定,成为慢性肝病精准诊断领域首家通过广东省药品监督管理局医疗器械注册质量管理体系现场核查的生物企业,迈出了慢性肝病肝纤维化无创早诊向临床靠近的关键性一步。 01 产品质量层层把关 本次现场核查,专家组依据《医疗器械监督管理条例》、《医疗器械生产企业监督管理办法》、《医疗器械生产质量管理规范》等医疗器械法规规章,对企业机构与人员、厂房与设备设施、文件管理、设计开发、采购、生产管理、质量控制、销售和售后服务、不合格品控制、不良事件监测、分析和改进等方面进行现场核查。 专家组一致认为,绘云生物现有的质量管理体系完善,研发、生产各环节均符合产品技术要求各项规定,满足注册质量管理体系检查指导原则。 绘云生物医疗器械注册质量管理体系核查的通过,是秉着自身优良的资质及品质等硬实力,也为该病种AI智能软件开发和体外诊断试剂的生产企业树立了优秀的榜样。 绘云人专注产品研发 02 配备十万级和万级GMP车间 除了核查慢性肝病风险计算软件质量体系,专家组还对绘云十万级和万级GMP车间进行了现场指导。 绘云配有生产肝病体外诊断试剂的高标准GMP洁净车间,以及尖端科研、生产、质检设备,从厂房设计、验证、人员配备、生产标准到生产加工的一站式生产服务体系,由科研人员钻坚研微,专业技术人员层层把关,优中选优,保证体外诊断产品质量及工艺技术始终处于行业领域尖端水平,打造品质标杆。 专家组认为,整个车间从空气质量到生产设备再到存储设施,甚至是安全防护,均达到了专业标准。 绘云GMP车间 03 高标准综合实验室 最后,专家组对综合实验室的仪器设备、人员、实验场地等能力配置条件与科研创新水平、检验技术能力等技术发展水平进行指导。 绘云实验室配有高端的超高效液相色谱-串联质谱联用仪及其它的辅助设备,绘云生物借助自身在代谢组学领域十多年的科研经验及管理、质量保证、市场合作等方面的能力与优势,在检测流程、质量控制、评价体系等方面都建立了一套完整的品质监管体系。 绘云实验室 此次核查工作是对绘云生产质量管理水平的一个检验,也是绘云进一步规范质量管理体系,严守产品安全有效宗旨的一次总结。 绘云生物将以此为起点,在专家组提供的宝贵建议基础上,不断优化质量管理体系,争取早日为患者和大众提供更加优质、精准的疾病早诊服务,以起到研究生产型生物公司示范建设单位的带头作用。
绘云生物再添大将,共创大健康事业新篇章
绘云生物再添大将,萧伟志出任总经理。萧伟志获英国爱丁堡大学医学硕士以及台湾师范大学EMBA学位,为台湾代谢体学学会监事,先后任沃特世公司大中华区大陆及港澳台区域总经理、默克公司事业部负责人,拥有二十多年色谱与质谱领域工作经历,尤其深谙市场营销、商务拓展、战略制订及渠道战术执行等方面。 萧伟志:为绘云生物发展注入新力量 绘云生物立足于深厚的代谢组学科研积累,积极推动科研成果临床转化。目前绘云生物旗下拥有麦特绘谱生物科技(上海)有限公司、深圳绘云医学检验实验室、深圳绘云医药科技有限公司三家子公司,业务涵盖代谢组学科研服务、临床质谱检测、自主研发的慢病早筛和防治系列新产品,将为临床科研到疾病早筛早诊早治提供全流程健康管理服务。 (绘云生物总经理 萧伟志) 萧伟志总经理表示:“加入绘云生物后,将为公司在大健康精准医疗领域的发展贡献己力, 助力公司市场开拓与商业运营更上一层楼,着力推动自研创新性临床质谱产品快速迈入疾病早筛、疾病早诊、疾病干预等领域。” 萧伟志总经理长期致力于质谱技术在生命科学与临床市场的应用,他的加入必将为绘云生物临床疾病风险筛查、健康评估等新产品应用带来新思路。 健康需求升级 绘云生物聚焦大健康 《2021国民健康洞察报告》显示,九成消费者把身体健康视为人生中最重要的事,加上人口老龄化加快,“亚健康”蔓延,慢性疾病年轻化,防治未病的观念渐入人心,监测与预防疾病发生发展逐渐成为人们健康消费的首要诉求,而疾病精准早筛正是绘云生物在大健康事业上的主要发力点。 绘云生物目前拥有一系列技术领先的体外诊断试剂盒和智能辅助诊断软件,以先进科研成果、大数据及人工智能分析,可对慢性肝病(脂肪肝、肝纤维化、肝硬化等)、结直肠癌、糖尿病、心脑血管病、乳腺癌、新生儿胆道闭锁和抑郁症等疾病进行精准风险评估与监控,检测快速便捷、准确率高,为疾病防治提供明确方向。 除疾病早筛,绘云生物还可提供营养水平系列、内分泌系列、母婴健康系列、精准用药系列等临床质谱检测,全面辅助临床疾病评估;自研天然安全、有助减肥降脂的健康饮品——天泊宁®茯苓普洱茶粉固体饮料;并即将推出线上问诊、自助检测疾病的绘云健康助手APP。 未来,绘云生物将针对不同用户群不断细分市场,提供更多创新、优质的大健康产品,相信在萧伟志总经理的带领下,绘云生物将在大健康领域大展宏图。
直击精准医疗核心:绘云生物全球首个临床表型组学数据库
近日,香港浸会大学中医药学院副院长、香港中医药表型组学研究中心主任、绘云生物创始人贾伟教授受邀参加广东省精准医学应用学会主办的2021人体微生物组医学前沿论坛。论坛上,贾伟教授不仅分享了在肠道菌群-代谢组学领域的转化研究成果,更强调了搭建全球性的大型临床表型组学数据库对精准医疗的重要性。 以试剂盒为媒介连通不同平台数据 搭建首个大型临床表型组学数据库 贾伟教授带领绘云生物研究团队多年来深耕代谢组学,做了一系列具有前瞻性与突破性的国际化研究,积累了肠道菌群代谢物等多种人体代谢物的检测分析方法,并将这些方法学转化为试剂盒产品。 2017 在《Analytical Chemisrty》创新性地发表了全自动、全定量的肠道菌代谢组的检测方法,可一次性检测200至250种肠道菌代谢产物,是基于宏基因组研究菌群代谢功能和致病机制的一个重要的方法学上的补充,这一方法学转化后成为绘云生物独家产品:宏代谢组检测试剂盒。 2021 在《Analytical Chemisrty》上发表了用于精准医学的代谢芯片技术,研发出宏代谢组检测试剂盒“升级版”:Q300全定量代谢芯片检测试剂盒(点击查看《一图读懂代谢组学界好帮手Q300试剂盒》),可一次定量检测包括肠道菌代谢产物的300+种功能性小分子代谢物,具有高通量、定量准、速度快、兼容性好等优势。 贾伟教授表示,将检测分析方法学成果转化为全定量、兼容性好的检测试剂盒,可以统一不同质谱平台的检测结果,使得各个实验室之间能互相验证并整合数据,并为创建全球性大型临床表型组学数据库提供可行性方法。 绘云生物数据库 目前,绘云生物已搭建了全球首个临床表型组学数据库,数据量达40万+,为世界最大且数据日益增长,助力代谢组学科研与精准医疗产品的开发。 在足够庞大的表型组学数据库下,检测某个人的血液或尿液样本,结合人工智能分析,将能够准确地发现其所有的代谢性疾病或者发病风险。 把握精准医疗的核心 大数据“公共性”与医疗“个性化” 在国家政策的支持下,有着巨大市场前景的精准医疗发展方兴未艾,而大数据与医学的结合是精准医疗的核心。 大数据包括获取海量人群的组学数据,建立一个庞大的数据库,以及通过大数据分析手段挖掘数据中蕴含的跟疾病有关的信息。 医学则指运用医学和生物学信息解读等方法,建立起分子水平上获取的知识和宏观临床疾病之间的桥梁,从而将组学数据应用到诊断的治疗中,并与影像学、检验以及医生的临床诊断结合起来。 对此,绘云生物不仅拥有临床表型组学数据库,也开发了一系列综合性代谢组学智能软件,如TMBQ代谢物批量定量软件、IP4M代谢组学数据集成分析平台等,为基于代谢组学的机制和转化研究提供生物信息学支持。 另有智能分析疾病风险的LiveForest®肝纤维化和肝硬化风险计算软件、LiveFat®肝脂肪变形程度风险计算软件等,可根据结果提供个性化健康管理方案。 绘云生物以前瞻性的视野,兼顾大数据的“公共性”与医疗的“个性化”,已在精准医疗领域打下根基,未来将借助不断壮大的数据库,研发更多个性化疾病诊断和干预的产品,实现精准医疗发展的有效突围。




